№726 ГДЗ Рымкевич 10-11 класс (Физика)
Решение #1
Решение #2
Решение #3

Рассмотрим вариант решения задания из учебника Рымкевич 10-11 класс, Дрофа:
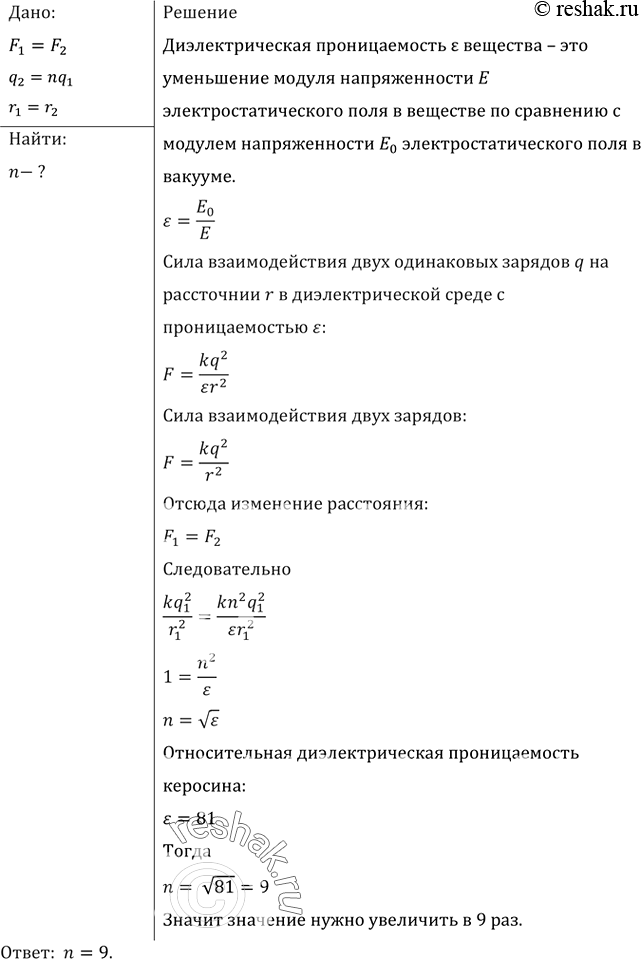
Во сколько раз надо изменить значение каждого из двух одинаковых зарядов, чтобы при погружении их в воду сила взаимодействия при неизменном расстоянии между ними была такая же, как в воздухе?
*размещая тексты в комментариях ниже, вы автоматически соглашаетесь с пользовательским соглашением