№683 ГДЗ Рымкевич 10-11 класс (Физика)
Решение #1
Решение #2
Решение #3

Рассмотрим вариант решения задания из учебника Рымкевич 10-11 класс, Дрофа:
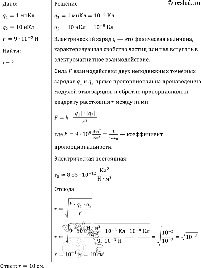
На каком расстоянии друг от друга заряды 1 мкКл и 10 нКл взаимодействуют с силой 9 мН?
*размещая тексты в комментариях ниже, вы автоматически соглашаетесь с пользовательским соглашением